人社部能建中心|生成式人工智能(AIGC)技术应用职业技能培训
国家政策引领:
为贯彻落实国家数字经济发展战略,加强人工智能领域人才队伍建设,根据《关于深入实施“人工智能+”行动的意见》和《关于深化人工智能人才发展体制机制改革的意见》精神,人力资源和社会保障部社会保障能力建设中心现正式开展“生成式人工智能(AIGC)技术应用职业培训项目”,该项目承办单位为北京星汉云图文化科技有限公司,授权招生单位是北京创世锦程广告有限公司(教师人才网)。01项目背景
当前,生成式人工智能技术正深刻改变着社会生产生活方式,成为推动产业升级和经济高质量发展的重要引擎。为培养具备AIGC技术应用能力的专业人才,提升从业人员技术水平,我中心特设立本项目,旨在建立规范的AIGC人才培养体系,服务国家数字经济发展战略。
02组织机构
主办单位:人力资源和社会保障部社会保障能力建设中心
承办单位:北京星汉云图文化科技有限公司
招生单位:教师人才网
03培训对象
在校学生、离校未就业高校毕业生;各类学校教师(从事教学、行政或管理岗位等)或科研院所人员;政府及企事业单位人员;拟掌握或提升该类技术的创业者、开发者、兴趣爱好者等人员。
04课程大纲
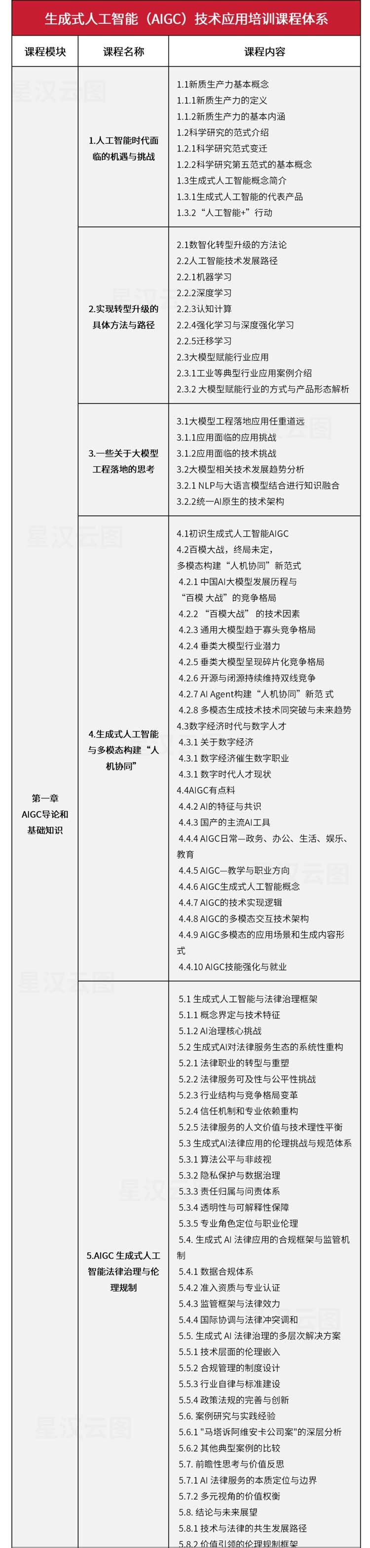
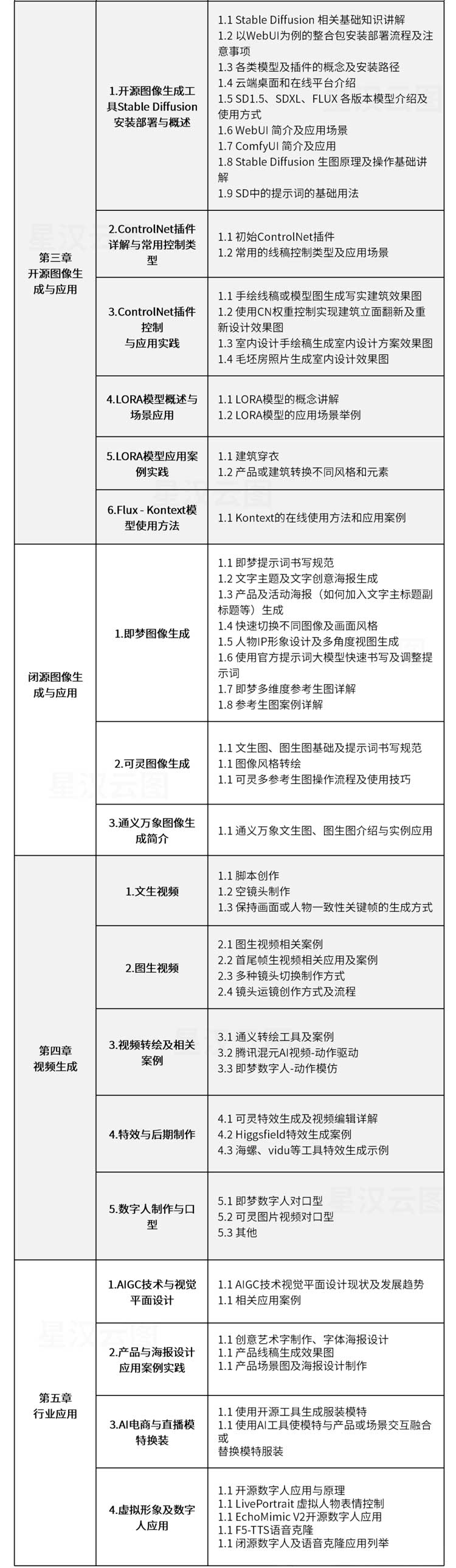
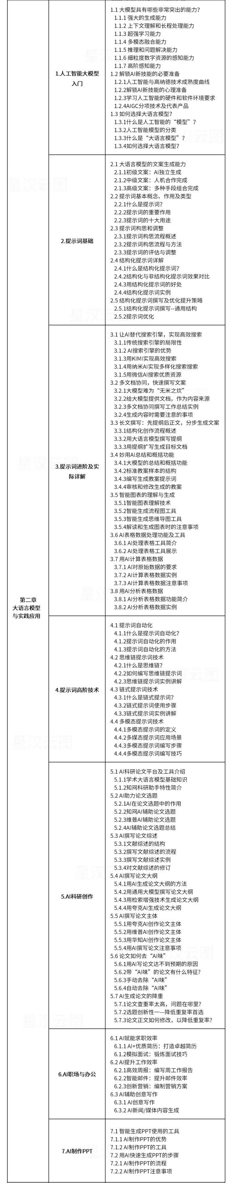
本课程体系旨在构建从基础认知到核心原理,再到行业实战与未来洞察的全链路知识架构。通过6章、28节、195段,共计47学时、2115分钟的系统化学习,助力学员不仅掌握工具使用,更能形成AIGC驱动的创造性思维,成为驾驭未来生产力的先行者。

培训方式:线上教学,滚动式开班,随报随学
教学平台:人力资源和社会保障部教育培训网—好技能在线
考试方式:线上考试,每月一期
06师资力量
全国生成式人工智能(AIGC)技术应用职业技能培训课程授课专家共6位,均来自国内外知名高校及科研机构,在人工智能、计算机视觉、自然语言处理等领域具有深厚造诣和丰富实践经验,部分专家参与国家重大人工智能科研项目。
陈曙东 chenshudong
中国科学院微电子所研究员、中国科学院智能物流装备系统工程实验室副主任、党支部书记,中国科学院大学教授、博士生导师。国家科技部大数据与云计算、人工智能、工业软件领域、文旅部、中科院等部委专家。长期从事大数据、人工智能、物联网领域的科研工作,开展数据智能技术在智能制造、金融科技、智慧城市等领域的应用研究。承担国家发改委、科技部、基金委、中科院先导专项、欧盟FP6、 FP7 等多项重大科技项目,取得了丰富的科研成果。发表SCI、EI检索论文 80 余篇、专利30 余项、著有《大数据领导干部读本》、《人工智能读本》、《大数据与智慧社会》、《数字中国》等多部领域著作,培养了多名博士、硕士研究生。曾荣获中国科技新闻学会颁发的“大数据科技传播奖 ”、中科院院级人才引进计划择优支持、中科院微电子所“科研成果一等奖 ”、“海外华人杰出青年 ”、欧盟 Artemis 科研项目成果展览金奖等。
何伟 hewei
北京工业大学元宇宙云图智能研究院执行院长,硕士研究生导师,中国产学研合作促进会中国元宇宙技术与应用创新平台理事、中国教育资源协同创新平台学术委员会副主任,星汉云图创始人,全国元宇宙标准化工作组评审专家、人社部生成式人工智能(AIGC)技术应用课题组组长、工信部 AI 应用人才从业能力标准评审委员会专家。先后完成军工仿真项目以及博物馆、规划馆、展览展厅等数字方案设计与执行百余项。联合摄制、出品全球首部虚拟现实沉浸式技术和全息技术拍摄纪录电影,于加拿大蒙特利尔获中加国际电影节“最佳科技奖”,第26届中国电影金鸡奖特别展映影片。在北京工业大学、天津美术学院等高校培养本专科、研究生千余名。已获国家发明专利、实用新型专利、软著共73项,相继出版系列数字可视化开发书籍《Unity 虚拟现实开发圣典》、《Unreal Engine 4 从入门到精通》、《VR+:虚拟现实构建未来商业与生活新方式》、《生成式人工智能:AIGC与多模态技术应用实践指南》等行业专著与教材7本,参与制定“国家文化大数据标准体系”,主持由院士等六十余位专家、学者共同起草《元宇宙多模态融合交互技术白皮书》,并于2022世界人工智能大会发布。
王风和 wangfenghe
北京盈科律师事务所高级合伙人、数字经济研究会主任,国家“三大攻坚战”北京市金融风险现场检查组组长/法律负责人、中共北京市委金融工作委员会办公室法律顾问负责人,世界银行国际金融公司IFC项目律师、国务院发展研究中心“地方金融”课题研究组成员。北京首都“十二五规划”金融功能区建设课题成员, 环渤海经济产业十二五规划“区域金融合作”课题组成员,担任《公司法》、《证券法》、《融资性担保公司管理暂行规定》、北京市“十二五”战略金融课题研究组专家,最高法院立法研究《民事诉讼法司法解释》、《企业破产法司法解释》、《破产管理人司法解释》等课题组成员,出版有《最新法律合同范本规避风险》、《社会保险法律政策解读与实用范本典型案例全书》、《非银行金融机构解决中小企业融资难路径探索》、世界银行《国际营商法律环境-中国篇》、《元宇宙基础设施治理暨web3.0数字经济战略参考》等著作。
王岩青 wangyanqing
深耕视觉艺术与数字技术领域多年,原丝路视觉集团技术总监。国内首批AIGC工业化应用实践者,主导或参与跨国高端数字项目全案设计,包括迪拜NEOM未来城特鲁吉纳Trojena超体建筑群(The Bow)室内外方案、欧洲地标性建筑数字表达等,项目覆盖英、法、意、阿联酋等多国。凭借在数字孪生展项、城市智慧展厅、国际建筑可视化领域的深度实践,成功推动AIGC技术在大型展项开发中效率提升。其核心能力涵盖跨文化创意管理、央国企战略级项目落地及前沿技术融合应用,服务场景延伸至文旅地标、产业园区等高复杂度领域。
王鸥飏 wangouyang
华东师范大学博士,美国加州大学伯克利分校访问学者,国家培训师职业资格标准首席开发专家,BITAC英国在华国际培训师协会全国主席。24年深耕全球培训教练领域,累计服务通用电气、欧莱雅、中资四大行等5000+跨国企业与政府机构,覆盖金融、医疗、制造等全产业场景,年培训量超200天。首创“3+1”课程体系(管理心理学/领导力/教练技术/新零售营销),融合ATD、ICF等国际认证体系精华,培养学员数十万名。著有《社交新零售》等10部行业著作,构建千万级社群生态,联动保时捷、领克等品牌建立10万KOL矩阵,辐射全球私域流量。以吴晓波频道890新商学首席导师身份,持续引领人力资本数字化革命。
07证书
学员完成全部课程并通过考核后,可获得由人力资源和社会保障部社会保障能力建设中心颁发的《生成式人工智能(AIGC)技术应用培训证书》,证书信息录入人社部教育培训网。

(证书样本)
人社部教育培训网查询网址:
edu.mohrss.gov.cn / ethrss.cn

08收费标准
费用包含全部教学资源及考核认证,无任何附加费用:
社会学员2880元/人
在校学生/未就业高校毕业生(应届)
1200元/人
对公转款:
北京创世锦程广告有限公司
开户行:北京银行东四支行
开户号:01090309000120108105017
对公二维码转款:
线上提交报名信息:

09学习成果
1.系统掌握AIGC核心技术原理与应用方法;
2.具备独立开展AIGC项目设计与实施能力;
3.获人社部能建中心认证的专业技术培训证书;
4.提升在人工智能领域的职业竞争力;
5.拓展数字经济时代的职业发展空间。

(一)报名材料及要求
1.报名表(添加 18911324970 微信私发);
2.身份证正反面(电子影印件);
3.近期白底免冠电子版照片(电子照片要求:白底、358×441像素、分辨率350dpi、24位RGB真彩色、大小50kb左右,身份证号码命名)各一份;
4.在校学生提供学生证(电子影印件)。
扫码提交报名信息
(二)合作咨询及报名
生成式人工智能技术应用全国培训考试基地
报名咨询:刘老师 18911324970 微信同
邮箱:929123456@qq.com

人社部能建中心AIGC技术师资培训项目
目前已成功培养了来自全国33个省级行政区(除台湾外)百余所院校1800余名优秀师资,其中包含清华大学、北京大学、中科院、武汉大学、上海交通大学、四川大学、华东师范大学、北京电影学院、成都理工大学、西南财经大学、广东药科大学、广州美术学院、南京艺术学院、山东艺术学院、中国民航飞行学院、陆军装甲兵学院、广西钦州农业学校、无锡工艺职业技术学院、北京陈经纶中学、宁夏石嘴山市第四中学、长沙高新区雷锋新城实验小学、四川大邑县东街小学等985、211、双一流高校、中高职、中小学等院校教师及科研人员,形成横跨基础教育至高等教育全学段、涵盖文理工医艺军等多领域的复合型人才矩阵,为人工智能领域师资建设的标准化与可持续发展提供可复制范式。通过精心设计的"双线融合"培养模式,项目累计开展线上、线下人工智能专题讲座、报告、培训、通识活动近百场,覆盖受众逾万人次,其中与中国科协联动科普中国单场直播线上活动超过50万人次参与,创新构建起"顶尖高校引领-专业院校支撑-职业院校衔接-基础教育扎根"的四维联动机制,在人工智能教育领域形成跨地域、跨层次、跨领域的立体化人才培养格局。

