体育教师资格证培训
为发展我国的体育教育事业,培养致力于校园应急安全体系建设及青少年运动安全保障,在青少年体能培训、应急逃生、校外研学安全等领域,培养一线具有教师资格能力的体育教师。
经授权,现面向全国致力于体育教育,有情怀、有爱心、有一定体育基础和退役军人招生。
一、培训代理机构
北京创世锦程广告有限公司投资运营的教师人才网(www.jiaoshi.com.cn),是教育系统权威的人力资源机构,也是教师招聘行业细分广告及招聘信息平台,自2003年创办已20年,服务教师求职超百万,服务招聘机构超三万家;教师人才网主要以教师人才供求信息收集、整理、发布和中介服务;人才推荐、人才招聘、人才培训等。
公司具有“中华人民共和国增值电信业务经营许可证”(ICP证)及“人力资源服务许可证”等资质。
二、岗位说明
此岗位为现职中小学幼儿园校园体育教师,以学校体育教师及有意愿做体育教师行业的人员为主要对象,退伍军人优先,经培训后应拥有的能力为:
(1)全方位体育教师知识与技能掌握,专业进行青少年体能训练及运动训练能力,通过相关培训,可以对青少年在体育成绩提高、体能训练、专项运动爱好培养、特殊人群体质筛查、运动猝死防范等方面进行针对性的科学训练,真正实现习主席提倡的健康中国、健康校园目标,实现中华民族伟大复兴的中国梦。
(2)有合格的个人能力要求,包括个人体能指标考核达标、个人处突技能考核达标、简单心理问题处置能力、组织应急逃生演练能力、国防教育知识与技能培训能力,应急指挥能力等。
(3)能够承担军训课程及爱国主义教育课程,对青少年进行国防教育知识与技能培训。
三、教师资格证定制培训课程
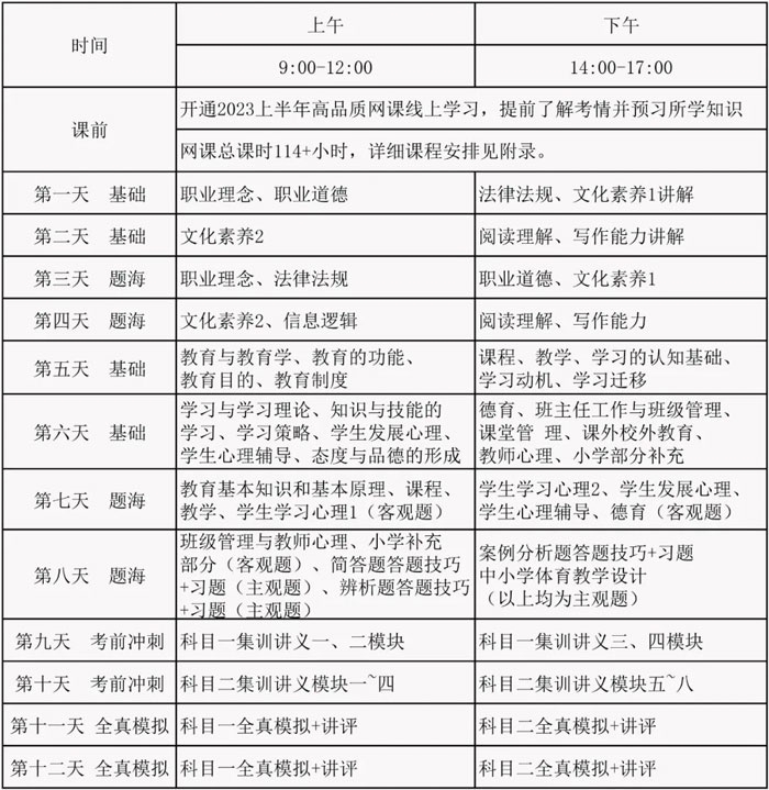
1. 笔试课程安排如下:
(1)笔试面授课程共12天:分为基础、题海、冲刺、模拟阶段。笔试基础阶段4天,题海阶段4天(含科目一和科目二);笔试冲刺共2天(含科目一和科目二),全真模拟2天(含科目一和科目二),具体时间按实际课表执行。
(2)上课时间为每天6小时,总课时为72小时。
(3)培训师资为华图教师专业笔试导师。培训地点待定。
(4)下表为预排课程纲要,具体的时间与安排可依据双方情况进行调整。
(5)如遇疫情等原因影响,可采取线上与线下结合的方式进行培训,笔试12天课程可采取线上直播的形式。
课程特色
(1) 必考知识点精讲精练,讲练结合高效学习。(2) 传授解题方法及技巧,导图与口诀巩固所学知识。(3) 线上线下双管齐下,基础知识点线上提前学。(4) 考前冲刺划重点,临门一脚查缺补漏。(5) 全真模拟找手感,考场复刻不紧张。
增值服务
(1)开课讲义图书(每个定制班学员配套赠送6本内部讲义图书)
《2023年全国中小学教师资格内部讲义—中小学综合素质·基础阶段》
《2023年全国中小学教师资格内部讲义—中小学综合素质·题海阶段》
《2023年全国中小学教师资格内部讲义—中小学综合素质·冲刺阶段》
《2023年全国中小学教师资格内部讲义—中小学教育知识与能力·基础阶段》
《2023年全国中小学教师资格内部讲义—中小学教育知识与能力·题海阶段》
《2023年全国中小学教师资格内部讲义—中小学教育知识与能力·冲刺阶段》
*具体开课讲义以当季的教研讲义为准。
(2)督学服务:
专属班群:建立专属班级服务群,班主任全程线上督学答疑,线下带班签到打卡,及时解决各类学习相关问题及“疑难杂症”。
资料推送:每日刷题、知识点分享、检查学习笔记,全程伴学式服务。
日程管理:提醒上课、检查作业、考试公告/准考证打印/考试日期/考前注意事项提醒。
(3)笔试复学:如参培后,在2023年上半年笔试中科目一、科目二或科目三成绩未合格,可以免费开通2023年下半年笔试网课复学相应科目,课程安排与教材以2023年教研为准。(4)其他服务:报考中学体育资格证的学员免费开通科目三(体育学科知识与教学能力)网课。
2. 面试课程安排如下:
(1)面试专项班的科目:体育与健康。
(2)上课时间为4天,每天8小时,总课时为32小时。具体时间可以根据双方情况再行约定。
(3)培训师资为华图教师专业面试导师。培训地点待定。
(4)全程另配1-2名体育学科助教老师,辅助主讲老师带练与点评。
(5)下表为预排课程纲要,具体的时间与安排可依据双方情况进行调整。
(6)如遇疫情等原因影响,可采取线上与线下结合的方式进行培训,面试4天课程可采取线上直播的形式。
课程特色
试讲、答辩讲练结合:备课、试讲、答辩高分技巧讲授,针对学员进行一对一的指导。
结构化讲练结合:结构化6大专题精讲精练、分组练习指导。
专项突破训练:试讲、结构化、答辩逐一突破,全方位应对教师资格证面试。
全真模拟演练:手把手提升课堂感染力,面对面还原考场环境,一对一点评提升。
增值服务
(1)开课讲义图书(每个定制班学员配套赠送体育学科专项讲义1本+练习册1本)
讲义:《全国中小学教师资格面试讲义》
练习册:《全国中小学教师资格面试练习册—结构化+试讲+答辩》
*具体开课讲义以当季的教研讲义为准。
(2)督学服务:
专属班群:建立专属班级服务群,线下带班签到打卡,及时解决各类学习相关问题及“疑难杂症”,全程伴学式服务。
(3)日程管理:提醒上课、检查作业、考试公告/准考证打印/考试日期/考前注意事项提醒。
*如遇疫情改为定制直播课,调整为全程线上直播讲解,课时不变。
四、附录
2023上半年教师资格证笔试网课课程安排如下:
2023上半年教师资格证体育面试网课课程安排(预排):
听课方式:
学员报名后,统一通知开通线上APP课程。
五、教师资格证书获取条件
1. 大专含以上学历。
2. 如果是高中学历,可以先参加两年半成人教育学历教育。
3. 成人教育专业选择:教育学、工商行政管理、人力资源管理。
4. 教师资格证样本:
六、时间安排
体育教师资格证培训班即日起开始接受报名。
1.培训班线上课:预计9月30日上线;
2.培训班线下课:
2023年3月随国考报名安排时间开课;
3.国考报名时间:
2023年3月(具体时间教育部另行通知)
七、联系方式
叶老师 13901325098 微信同
