在书海浪潮里,寻引航的你
棠湖中学(棠中路校区)正招聘教师
这里有馥郁的书香、求知的眼眸
愿与你以梦为舟,以爱为帆
在教育星河共赴新程
期待与你同筑桃李芬芳,开启育人新章

四川省双流棠湖中学(棠中路校区)位于双流区中心区域,与“川西明珠”棠湖公园隔街相望,校园古朴典雅、底蕴深厚,是双流区委区政府为创新办学机制,优化区域优质教育资源均衡配置,以四川省一级示范高中为标准,在棠湖中学初中部校区基础上提档升级改建扩修而成的一所高起点、高标准的“两自一包”新体制公办高完中。


1、招聘简章

为加强我校教师队伍建设,构建优秀教师群体,优化教育人才运行机制,根据《成都市事业单位公开招聘工作人员办法》(成人社发〔2021〕26
号)、《成都市双流区教育局关于规范全区中小学、幼儿园非在编工作人员招聘有关工作的通知》(双教人〔2022〕24号),经研究决定面向社会公开招聘非事业编制教师。现将具体内容公告如下:
招聘原则
遵循“公开、平等、竞争、择优”的原则,按照德才兼备的标准,公开招聘优秀教职工。
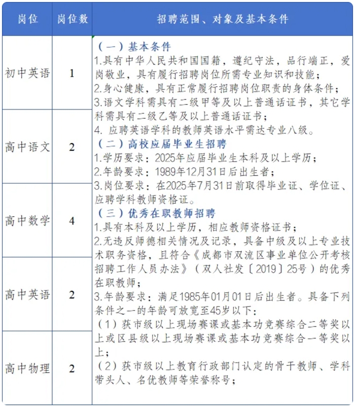
招聘岗位

有下列情况之一者,不得应聘:
1.受过各类刑事处罚的人员;
2.被开除公职的人员;
3.被开除中国共产党党籍的人员;
4.尚未解除党纪、政务处分或正接受纪律审查、监察调查的人员;
5.**人民法院公布的失信被执行人,国家有关部委联合签署备忘录明确的失信情形人员,其他政策法规明确不得招聘为事业单位工作人员的失信人员。
6.按照《事业单位人事管理回避规定》《事业单位公开招聘人员暂行规定》《四川省事业单位公开招聘工作人员实施办法》等相关规定应当回避的人员;
7.按国家和我省规定的尚处于**服务期和试用期内的公务员、事业单位人员;
8.现役军人,在读的非应届毕业生,法律法规规定不得聘用为事业单位工作人员的其他情形人员。
招聘程序
01、报名
报名方式为网上报名和现场报名。
报名时间:
从2025年5月23日起至2025年6月9日止。
现场报名:
在规定报名期限内,按报名程序要求,将个人简历等相关报名资料准备齐全,到学校现场报名(成都市双流区双江路888号)。
02、资格审查
资格初审。四川省双流棠湖中学(棠中路校区)根据岗位招聘条件的要求,对应聘人员填报的报名表进行初审,初审通过人数与招聘岗位数比例超过2:1的岗位由四川省双流棠湖中学(棠中路校区)组织实施初选,将以电话或电子邮件方式通知初审合格者,若达不到上述比例要求,根据应聘者意愿调整到报考条件相同、相近的其他岗位,调整后仍达不到开考比例的,相应调减该岗位的招聘人数直至取消。
原件校验。原件校验时,应聘人员须提供有效身份证件、学信网在线学籍证明、毕业证(2025年毕业生提供就业推荐表)等材料原件及复印件。应聘人员提供的信息和材料必须真实完整,如发现不符合应聘条件或弄虚作假的,将取消其面试资格,造成的损失由本人承担。逾期未参加原件校验或未提供有关资料不能进行原件校验者,视为自动放弃。原件校验未通过或自动放弃产生的空缺按照初选结果依次递补,递补次数不超过2次。
03、考核
开考比例:开考比例不低于2:1,若达不到上述比例要求,相应调减该岗位的招聘人数。
考核方式:无学生试讲和答辩、面试。无学生试讲和答辩主要考察应聘者语言表达、专业功底、教学技能等方面的综合情况。面试主要考察应聘者形象气质、逻辑思维、语言表达、师德师风、教育理念等方面的综合情况。试讲答辩满分为100分,考核成绩低于80分的不得进入面试环节。面试满分100分,低于80分不予录取。总成绩=试讲答辩成绩×50%+面试成绩×50%,最终录取按照总成绩由高到低录取。
04、体检
招聘单位依据招聘岗位及招聘人数,按照应聘人员总成绩从高分到低分依次等额确定进入体检人员。
进入体检人员由招聘单位通知并组织体检。体检项目和标准参照《四川省申请认定教师资格人员体检办法》和《关于进一步规范入学和就业体检项目维护乙肝表面抗原携带者入学和就业权利的通知》(人社部发〔2010〕12号)规定执行。同时开展职业行为风险心理测评。体检所产生的一切费用由进入体检人员本人承担。
进入体检人员初次体检不合格或体检项目结果有疑问的,可在接到体检结果通知起三日内申请复检。复检只进行一次,只复检对体检结论有影响的项目。复检由招聘单位指定到除原体检医院以外的三级甲等综合性医院进行。复检人员的体检结果以复检结果为准。
因进入体检人员未按要求参加体检或体检不合格出现的空额,按照该招聘岗位达到面试合格分数线的人员从高分到低分依次等额递补1次,递补人员体检在7个工作日内完成。
05、考察
体检合格者由招聘单位对其进行考察。考察工作参照《教育部关于印发〈中小学教师违反职业道德行为处理办法(2018年修订)〉的通知》和《四川省教育厅关于印发〈四川省中小学教师违反职业道德行为处理实施细则〉〈四川省幼儿园教师违反职业道德行为处理实施细则〉的通知》有关规定开展。因个人原因导致招聘单位无法对其进行考察或考察不合格,以及个人自愿放弃出现的空额,按照该招聘岗位达到面试合格分数线的人员从高分到低分依次等额递补1次。
06、聘用及报到
体检及考察合格者,招聘单位报区教育局开展入职查询,审核确认后,于规定时限内到四川省双流棠湖中学(棠中路校区)报到并校验学历证、学位证、教师资格证等证书原件,本次招聘工作人员均无事业编制,按相关规定与与成都空港兴城教育投资有限公司签订劳动合同,试用期根据与成都空港兴城教育投资有限公司有关规定执行。应聘教师未按规定时间办理手续或报到者,视为自动弃权,由此产生的空缺岗位不再递补。